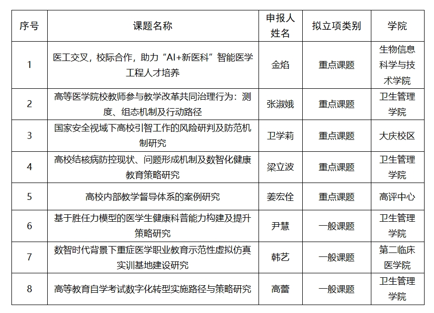
近日,中国高等教育学会公布了“2024年度高等教育科学研究规划课题”立项名单。我校共获批项目8项,取得历史新突破,其中重点课题5项,一般课题3项,在省内高校以及软科排名前十医学高校中立项数量均位居第一。

该课题为省级教育科研课题,且立项难度较大,以往我校每年立项数量历史最高为4项。为争取更多参评机会,减少校内竞争,高评中心积极统筹指导、组织协调,我校推荐项目数量达到往年的近4倍。
此次8个项目的顺利获批是对我校长期以来坚持教育教学改革和创新的一种肯定。这些项目涵盖多个学科领域,将为我校进一步深化教育教学改革、创新人才培养模式提供有力支撑。
学校将以此次课题立项为契机,持续推动教育教学改革的深入发展,充分发挥课题研究对教育教学的促进作用,凝练优秀教育教学改革研究成果,助力教师专业成长,不断提高人才培养质量。