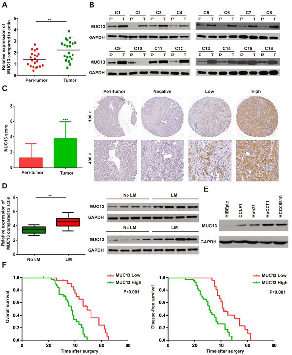
哈医大一院普外科裴铁民等人首次证实跨膜粘蛋白MUC13能够作为肝内胆管癌的独立预后靶标,并探讨MUC13作为肝内胆管癌中的促癌因子,发挥促进肝内胆管癌增殖、侵袭和转移的作用。该成果于2019年12月被国际高水平期刊Journal of Hepatology(影响因子IF=18.946, JCR 1区)收录并已正式发表。

肝内胆管癌是一种高度恶性的消化系统肿瘤,寻找肝内胆管癌进展过程中的作用机制成为治疗的关键所在。多年来哈医大一院普外科研究团队在姜洪池教授及孙备主任的带领下,长期致力于消化系统肿瘤的临床和基础研究,经过近五年的坚持努力,利用公共大数据及课题组经过近10年建立的肝内胆管癌样本库分析筛选出MUC13为最佳的诊断标记物。同时深入挖掘MUC13在肝内胆管癌中发挥作用的分子机制,发现MUC13通过EGFR/PI3K/AKT信号通路来促进肝内胆管癌细胞的增殖、侵袭及转移。该项研究成果不仅丰富了肝内胆管癌的分子标记物,还为肝内胆管癌治疗提供了新的分子靶点。
原文链接:https://www.ncbi.nlm.nih.gov/pubmed/31837357